为保证眼科学院推荐免试研究生接收工作的顺利进行,眼科学院拟定推荐攻读硕士学位研究生章程,具体如下:
一、推荐免试研究生申请条件
1、满足学校接收推荐免试攻读硕士学位研究生的申请条件;
2、眼科学院科学学位(专业代码:1005Z2、100602及100212)限招医学全日制普通本科毕业生、医学技术(眼视光学)全日制普通本科毕业生,且本科毕业授予医学学位或理学学位(眼视光学)。
眼科学院专业学位(专业代码:105706、105709)限招符合医师资格考试报考条件规定专业的应届或往届全日制普通本科毕业生(本科毕业授予医学学位)。对于已经获得住院医师规范化培训合格证书人员原则上不得报考临床医学专业学位研究生。
3、同等条件下,以下情况之一者可以优先录取:
(1)评为校级及以上优秀学生称号次数多者优先;
(2)有特殊学术专长或具有突出培养潜质者优先;
(3)外语水平通过级别更高者优先;
(4)在校期间以第一作者身份在核心学术期刊发表一篇及以上学术论文,或获得省级课外科技活动三等奖以上,或参与编写并出版专著5万字以上者优先;
(5)获得各种省部级及以上奖励者优先;
(6)211、985院校的推荐免试生优先;
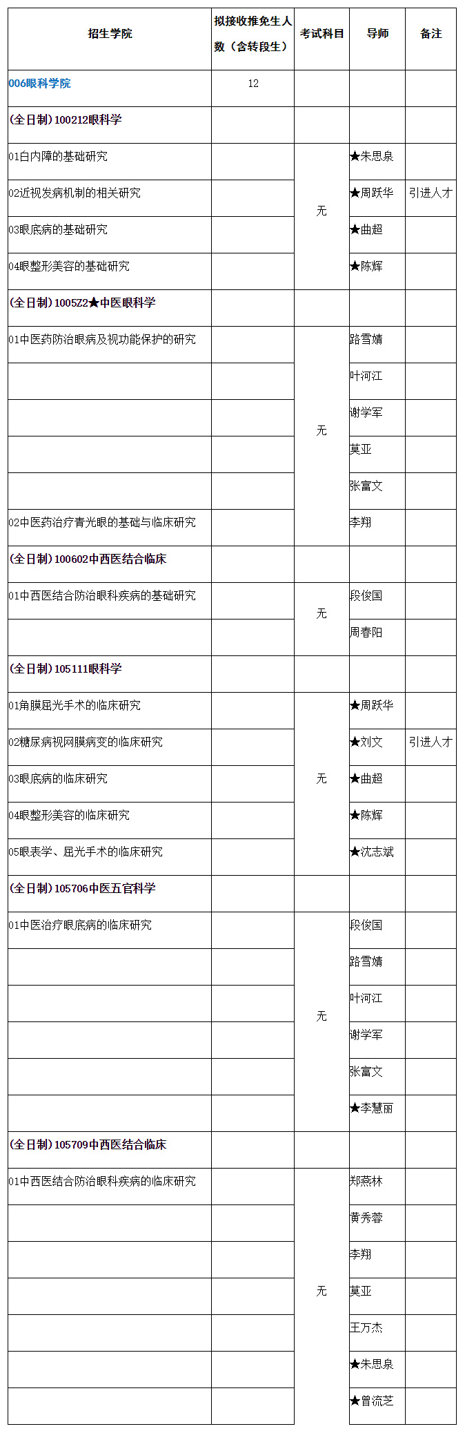
二、推荐免试研究生接收专业及名额
招生专业及名额如下所示:

三、推荐免试研究生工作程序及时间安排
1、请推免生填写《Beat365中文官方网站眼科学院推荐免试研究生硕士学科专业志愿表》(附件1),本校推免生于2018年9月28日11:30前交至眼科学院302办公室。外校推免生于2018年10月9日11:30前交至眼科学院302办公室。
2、复试时间及地点安排

3、复试时需提交材料:
(1)学生证及复印件、第二代身份证及复印件;
(2)其他各种能力证明材料(如大学英语四、六级考试成绩单、获奖证书、本人代表性学术论文、出版物或原创性工作成果等)复印件;
(3)本科就读所在教务管理部门提供的学习成绩单复印件并加盖公章;
(4)Beat365中文官方网站附属第三医院出具的的体检报告;
(5)中国学信网提供的《教育部学籍在线验证报告》 。
4、 复试基本内容:
(1)面试:专业及综合素质和能力应侧重对考生的思想素质和道德品质;专业以外的学习、科研、社会实践或实际工作表现等方面的情况,学术型硕士研究生面试提问占50分,专业型硕士研究生面试提问占30分;
(2)英语听说能力:学术型硕士研究生外语听力和口语占20分,临床实践技能占30分;专业型硕士研究生外语听力和口语占20分,临床实践技能占50分;
四、咨询及工作纪律
学院设立推免生招生咨询点,接受现场咨询。咨询地址:一教学楼眼科学院302办公室,咨询电话: 028-68398866-6302,咨询时间:2018年9月25日-10月10日,正常工作日期间每天8:30-17:30。
推荐优秀应届本科毕业生免试为研究生工作的政策性强,参加推荐的工作人员一定要秉公办事,本着公开、公平、公正的原则,严格掌握条件,规范的开展工作。工作人员若有子女申请推荐免试者,必须回避。若有弄虚作假、徇私舞弊者,按违反招生纪律处理。推荐免试工作公开监督电话:68398899-6116。
五、本工作办法由眼科学院推荐免试工作接收小组办公室负责解释。
眼科学院
2018年9月21日
领导小组名单:段俊国、周华祥、朱思泉、路雪婧、张富文、陶铮、周春阳
附件1:Beat365中文官方网站眼科学院推荐免试研究生硕士学科专业志愿表.xls